近年,人工智能等数智技术正以颠覆性力量重构高等教育的底层逻辑,并以前所未有的速度、广度和深度对高校的人才培养、科研创新、教育治理等产生深刻影响。面对新时期的新变化和新挑战,为贯彻落实《教育强国建设规划纲要(2024—2035年)》,积极推进国家教育数字化战略行动2.0,扎实打造人工智能与高等教育结合的创新高地,服务教育强国、科技强国、人才强国建设大局,高校信息化工作也应因时而变、应势而动,以战略思维重新布局学校“十五五”事业发展规划,打造数智教育新场景。
一支高素质、专业化的信息化人才队伍建设是推动高等教育数字化转型、提升治理能力的关键。信息化团队的整体能力直接决定建设能走多远。然而,现阶段高校信息化部门普遍面临招人难、育人难、留人难的人才困境,这值得我们深思并寻找解决之道。
高校信息化人才面临多重困境
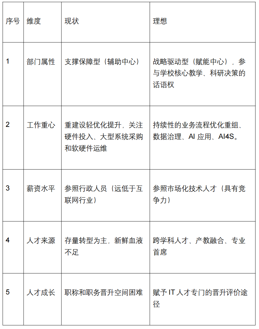
在当前高校数字化转型的进程中,信息化人才定位偏低是一个普遍存在的痛点。它不仅体现在薪资待遇上,更深层次地体现在组织地位、职能范畴、人才引进和职业路径发展等多个维度,此外,还面临着人才结构失衡,人才动力不足和能力滞后的混合困局。
职能定位偏低
人才发展空间受限
职能定位的局限性。很多高校将信息化视作“后勤保障”而非“战略驱动”,信息化部门缺乏战略话语权,未能参与学校层面的重大战略决策,导致技术与业务需求存在脱节。由于缺乏顶层设计,各部门数据和资源单独建设,无法实现校级高效互通共享,“数据孤岛”与“重复建设”时有发生。加之人员编制紧缺、日常建设运维压力大,难以投入大量精力到大数据分析、AI 场景建模等创新数智化转型工作,客观上造成了创新能力的“失速”。
人才引进与留存面临制度性障碍。 随着高校人事制度改革,信息化岗位编制资源持续收紧,部分高校已取消或极难批准事业编制。很高的准入门槛(如京外高校要求博士学位、京内高校无法保障户口)与有限的吸引力形成错位,导致优秀青年人才流失严重。为缓解用人缺口,高校多采用合同制或劳务派遣模式,但受限于薪酬水平与职业发展空间的双重天花板,难以吸引并留住高水平技术人员,造成团队核心力量长期处于“高流动、低沉淀”的边缘。
信息化人才的职业发展通道受阻与评价错位。高校职称评定“重科研、轻工程”,信息化人才在网络工程、系统架构、信息安全、数据治理、AI赋能等工程的实践价值难以在现行学术评价体系中获得认可,导致技术骨干在职称评审中处于天然劣势。绩效考核缺乏技术门槛与创新贡献的差异化激励机制,未能实现“优劳优得”,存在“大锅饭”现象,极大制约了技术人员的创造积极性。此外,受限于行政职数编制少且缺乏对标行业的“资深架构师”、“首席技术官”等专业技术序列,导致顶尖人才因缺乏晋升阶梯而流失,或因动力衰减而陷入“防御性躺平”。
表1 高校信息化人才定位的理想与现状对比
人才结构失衡
新兴岗位缺口突出
在高等教育“十五五”发展的新坐标下,高校IT人才的“存量冗余”与“增量荒”构成了当前最尖锐的结构性矛盾。 信息化部门纷纷更名为“数智化中心”,象征着高校正试图从传统的“技术保障型”向“数据驱动型”组织转型。然而,更名易、转型难,人才队伍的迭代速度远滞后于技术变革。具体表现如下:
首先,技能结构出现“倒金字塔”现象,大量人员仍集中在网络建设、系统运维、硬件维护、基础数据库管理和安全监控等传统岗位,知识面较窄。随着云原生和自动化运维的普及,这些岗位的价值在迅速萎缩。与之相较,能够从学校全局出发,进行数智化顶层设计、跨部门数据治理的高级架构师、或者能够深度服务学校科研团队,例如熟练使用科学大模型,协助科研人员进行模型推理、参数调优和结果可视化,具备“精细化运营”算力底座能力、理解科学计算,在算法选型上给师生专业建议的高水平AI4S工程师凤毛麟角。
其次,现代AI能力“断层”现象明显。现有人员缺乏对大模型调优、向量数据库、检索增强生成等AI底座技术的掌握。也缺乏对PB级高维异构数据的清洗、结构化、标注及向量化的处理能力,以及AI伦理与安全的把握和掌控能力。
此外,高校既精通IT技术,又深谙高校教学、科研、学工等业务逻辑的复合型人才极度稀缺,年龄分布也呈两极分化,青年人才留不住引不进,中年人才缺乏活力已成常态。青年技术人员因高校薪酬普遍远低于互联网大厂,容易跳槽,而部分中年骨干则因晋升无望缺乏动力,知识更新滞后,家庭事务繁杂等多种原因,难以跟上人工智能、云计算、大模型等新技术的要求。
能力匹配错位
技术与业务融合不足
高校信息化建设的本源在于“技术赋能业务”,但在实践中常陷入“技术孤岛”与“业务盲区”的错位困境,即技术人员不懂业务需求,业务老师不理解技术边界,技术供给与业务需求出现“深度脱节”。
教务、科研、人事等职能部门各自为政,采购缺乏统一标准的垂直系统。IT团队人员常年陷于低价值、高重复的数据对接工作,导致全校维度的数据资产化及数据挖掘工作进程受阻,硬件资源利用率低下。业务老师使用“管理语言”描述诉求,而开发人员套用“代码逻辑”机械实现,这种逻辑断层导致系统设计背离实际工作流,上线后的系统因缺乏对业务场景的深度理解而“不好用”并被边缘化,仅沦为低效率的“电子化账本”,造成了大量的系统闲置与行政资源浪费。此外,技术人员对部分前沿技术的引入流于表面,例如缺乏场景融合的AI实验室和数据质量堪忧的中台,本质上是“为了技术而技术”。这种“重建设、轻运营”的模式,使昂贵的数字基础设施沦为低频使用的“盆景工程”,导致数字化投资的边际效应递减。
新时期高校信息化人才画像
教育数字化转型背景下的高校信息化人才必须突破“单点技能”框架,应兼具技术深度、业务广度与创新高度的立体能力。结合高校场景,可将所需人才归为三类。
技术攻坚型人才:锻造数智校园“技术引擎”
这类人才是校园数字化转型的“技术基石”,其核心使命在于构建高性能、高可用的新质基础设施。
底座构建与工程实现。 精通算力集群调度、云原生架构及安全防御体系。他们不仅能搭建稳固的技术架构,更能在AI4S需求下,实现异构算力的精细化管理与海量科研数据的向量化治理。
前沿引领与敏捷迭代。 聚焦大模型底层技术(如RAG、微调工程)与数据湖仓建设。具备极强的技术敏锐度与工程实操力,能够将前沿的生成式AI技术转化为校园通用的AI能力,为数字校园提供源源不断的创新原动力。
业务融合型人才:构建数智与业务的“共生桥梁”
这类人才在信息化进程中扮演“需求架构师”与“流程翻译官”的角色,是消除“技术与业务两张皮”现象的核心力量。
双向需求解构。 具备深厚的“技术+业务”双栖背景,既能前瞻性地洞察AI、大数据等新技术边界,又能深度下沉至教学、科研、行政一线,将复杂的业务痛点精准转化为可落地的数智化场景需求。
流程重塑与治理能力。深度参与教务、人事、财务等部门的底层逻辑梳理。他们不仅是系统的搭建者,更是业务流程的优化者,负责打破部门壁垒,推动数据资产化与管理服务重组,确保技术应用真正切中治理要害。
战略引领型人才:绘制数智转型“顶层蓝图”
这类人才是高校数智化变革的“总建筑师”与“决策推手”。其核心价值在于战略洞察与生态协同。
顶层设计与方向引领。深度对接国家教育数字化战略,将AI驱动的教育模式变革嵌入学校发展大局。他们不仅是信息化部门的负责人,更是首席信息官(CIO),负责从宏观视角定义“数智校园”的演进路径,实现技术逻辑与办学逻辑的深度融合。
资源统筹与生态治理。超越传统的软硬件采购逻辑,重点转向对算力、数据、算法等核心要素的集约化管理。他们协同校内行政与学术部门,打破利益藩篱,联动头部企业与科研机构,构建“产学研用”一体化的数智生态,驱动学校从“保障支撑”向“战略引领”跨越。
高校信息化人才队伍建设的破局之道
高校数智化转型的核心挑战已由“设备堆叠”转向“人才驱动”。面对高端人才引不进、现有人才不适配、核心骨干留不住的困局,高校必须打破单一的招聘依赖,构建“引、育、用、留”四位一体的立体梯队,激活人才队伍的“源头活水”与“内生动能”。
拓宽引才途径
从“单点引进”转向“生态吸纳”
为缓解高端人才缺口,高校应打破传统编制约束,建立灵活多元的柔性引才体系。
精准锁定头部领军人才。依托地方或高校高层次人才计划,重点引进具有互联网大厂架构经验或教育信息技术深度背景的带头人,给予其在安家补贴、科研启动经费及团队组建上的充分自主权。
探索“借脑”柔性引才机制。深化与头部科技企业、科研院所的战略合作,通过聘请“名誉CIO”、“特聘架构师”或“技术顾问”等方式,邀请行业专家深度参与校园数智化的顶层规划与技术把关。
前瞻性储备青年IT人才梯队。对接计算机、人工智能及教育技术等优势学科,建立“实习-考察-留用”的直通车机制。通过校园专项招聘,遴选具备潜力的应届生,将其作为未来数智校园的骨干种子进行系统培养。
深耕培养体系
从“技能补丁”转向“能力重构”
内部培养是稳定队伍的压舱石。应针对不同层级需求,构建阶梯式赋能路径。
分类分层赋能。基层技术人员侧重于云原生、AI、安全防御等底层硬技能的迭代。中层骨干推行深入教学科研一线理解业务逻辑。高层管理者则通过CIO高端论坛、战略研修等活动,提升数智化治理的全球视野。
实战化练兵机制。坚持“项目即课堂”,将校园重大信息化工程设为“练兵场”。组建跨部门、跨层级的“项目攻坚小组”,推行“技术导师制”,让青年人才在数据治理、大模型部署、AI4S支撑等核心环节跟岗历练,在实战中沉淀经验。
认证驱动与激励挂钩。建立校内职业技能认证激励,鼓励员工获取 IT权威认证。通过“培训报销+取证奖励+晋升加分”的闭环机制,将个人成长意愿转化为学校的数字化生产力。
优化激励机制
从“单向保障”转向“价值共生”
留才的关键在于解决“出路”与“获得感”。制度设计需打通职业路径、经济回报与精神共鸣。
重塑职业发展双通道。针对信息化人才设立独立的评价标准,打破“唯论文科研”倾向,将系统运行稳定性、业务流程优化、技术创新应用、支撑教学科研成效作为职称评定指标。实行“管理+技术”双轨制,确保“专家级”技术人才即便不走管理序列,也能获得匹配的待遇与话语权。
探索市场化薪酬激励。 尝试“基本工资+绩效奖金+专项激励”的灵活结构。对承担AI底座建设、校级智算平台建设、数据治理等核心工程人才,推行绩效奖金。虽然落地存在制度挑战,但可通过校办企业聘用、产学研津贴等合规路径,实现薪酬水平向市场对标。
构建尊才重技的文化土壤。设置“年度信息化之星”、“优秀IT工作者”等专门奖项并定期评选,在学校官网、部门网站中进行宣传,提升信息化队伍在校内的政治地位与社会认可。举办校内校际技术沙龙、知识库分享会,建立“技术社区”,增强IT人才的职业成就感与归属感。关注人才成长需求,为其提供进修、深造的机会,营造“尊重技术、鼓励创新”的工作氛围。
深化校企协同
从“简单购买”转向“共建共育”
校企协作是弥合技术演进与人才滞后裂痕的关键。共建联合实验室与实训基地,引入华为、阿里和腾讯等优秀企业的真实生产环境,让校园IT骨干与企业工程师并肩作战,完成从底层架构到应用场景的交付。推行“订单式”复合人才培养: 高校和企业联合开设“数智教育”微专业或定向班。由企业工程师授课,将最新的行业标准引入教学,持续为学校输送既懂代码逻辑又懂教育场景的复合型人才,构建可持续的人才补给生态。
以技术重塑生产力
实现人力价值跃迁
高校IT部门还应通过工具链升级实现业务解耦,推动人力资源从“低效运维”向“战略赋能”跨越。
推广低代码平台,激活“业务自治”和角色转型。引入低代码底座,将简单审批流与小微系统开发交还业务部门。IT部门由“代工厂”转为“平台方”,专注标准制定与逻辑审核。利用可视化配置与AI辅助编程,将开发周期由“月”缩短至“天”,高效化解海量碎片化需求。
深化云化与自动化运维,构建“自愈”基座。推进容器化改造,实现算力弹性扩容,保障选课、网络考试等高峰时段稳健运行。通过AIOps监控实现故障预警与自愈,将基础巡检与容灾切换交由算法执行,降低运维人力依赖。
策略性服务外包,聚焦“核心主业”。将校园网用户端维护、桌面报修等基础服务运维外包,腾挪编制人力精准投放至数据治理、AI4S科研对接及网络安全等战略岗位,实现从“灭火员”向“数智顾问”的转型。
建设AI Agent平台,打造“数字员工”。构建智能体集群,自动处理咨询和指导高频重复业务。基于流程自动化+AI检测,实现跨系统数据搬运与校验,大幅削减业务人力投入。
结语
高校信息化人才的困境,本质上是落后的体制管理与先进的数字化需求之间的矛盾。如何建设一支能够支撑和引领校园数字化转型、提升治理能力的高校信息化人才队伍,直接关系到学校的核心竞争力和未来发展潜力,这需要高校在制度、激励、培养和技术重塑上深度思考,寻找破局途径。
作者:劳凤丹 理苏磊 周金波(中国农业大学网络技术中心)